首页 资讯 关注 科技 财经 汽车 房产 图片 视频 全国 专题 手机版
资讯 资讯 理财 民生 公司 环保

董大姐霸气!格力员工集体涨薪后 再发千元福利

来源:快科技 作者:雪花 人气: 发布时间:2017-08-07
摘要:对于格力来说,他们希望把员工福利放在第一位,继之前去年11月旗下7万员工每人每月加薪1000元之后,现在新的福利又来了。 从格力发出的新公告看, 今天开始他们将向全体全员,集体发放旺季高温一次性补贴1000元。 需要注意的是,此次发放的高温补贴是在原有的补贴基础上发放的,二者并不冲突,所有在职1个月以上的总部和各子公司员工均可享受。 对于人员众多的公司来说,想要涨薪或者发福利需要很大的勇气,董大姐依旧霸气十足。

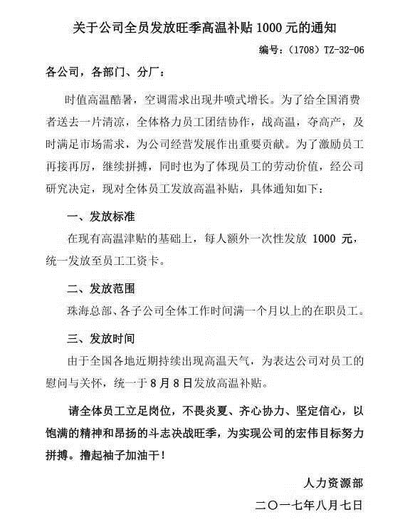
  对于格力来说,他们希望把员工福利放在第一位,继之前去年11月旗下7万员工每人每月加薪1000元之后,现在新的福利又来了。

  从格力发出的新公告看,今天开始他们将向全体全员,集体发放旺季高温一次性补贴1000元。

董大姐霸气!格力员工集体涨薪后 再发千元福利

  需要注意的是,此次发放的高温补贴是在原有的补贴基础上发放的,二者并不冲突,所有在职1个月以上的总部和各子公司员工均可享受。

  对于人员众多的公司来说,想要涨薪或者发福利需要很大的勇气,董大姐依旧霸气十足。

董大姐霸气!格力员工集体涨薪后 再发千元福利

 
责任编辑:雪花
首页 | 资讯 | 关注 | 科技 | 财经 | 汽车 | 房产 | 图片 | 视频 | 全国

Copyright © 2017 人民品牌网 版权所有 Power by DedeCms  京ICP备16068902号 技术支持:琢玉网络

电脑版 | 移动版