|
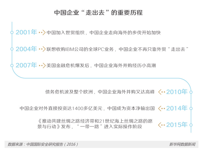
近年来,中国对外直接投资增长迅速,“一带一路”建设更给中国企业“走出去”带来了新的机遇。而企业在“一带一路”沿线进行产业战略布局的同时,可能面临的投资风险或阻碍也值得关注,正所谓步子迈得大,更要走得稳。 中国企业这样“走出去” 所谓的“走出去”,实际是中国企业国际化的过程,即通过本国企业、产品、服务、资金、技术和人才等优质要素走向国际市场,使国内市场向国际市场延伸,最终实现企业国际化。21世纪以来,中国企业“走出去”已经历了很多重要的节点:
“一带一路”建设拓展了中国对外开放的内涵,成为中国企业“走出去”进入新阶段的标志。现阶段中国企业在“一带一路”沿线的投资中,国企、央企是投资的主力军和领头羊,“开拓产品/业务国际市场、占领当地市场、提高全球市场份额、增加盈利能力”等市场因素是企业“一带一路”沿线投资的第一大动因,政府政策位居其次。 随着“一带一路”倡议的落实,越来越多的国内企业参与到“一带一路”沿线国家的投资当中,由于对“一带一路” 相关国家投资企业以国企为主,企业来源地也主要集中在国内一线大城市。
“迈开大步”,投资不断扩展 “一带一路”沿线各区域经济发展程度和社会文化具有多样性,与中国在空间距离和国际关系方面也不尽相同,这些直接影响到了中国对沿线国家投资的区位选择。根据商务部相关数据显示,2016年,我国企业共对“一带一路”沿线的53个国家进行非金融类直接投资145.3亿美元,同比下降2%;在“一带一路”沿线61个国家新签对外承包工程项目合同8158份,新签合同额1260.3亿美元,同比增长36%;完成营业额759.7亿美元,同比增长9.7%。
“一带一路”相关国家要素禀赋存在较大差异,与中国经济互补程度不同,中国对沿线国家直接投资的产业领域也呈现异质性。能源是中国对“一带一路”相关国家直接投资规模最大、最为重要的产业领域;交通运输也具有重要地位,其投资规模仅次于能源类投资;此外,作为信息基础设施建设的一部分,电信等技术类投资也是中国对“一带一路”相关国家直接投资较为重要的产业领域之一。
面对挑战,“步伐”也应更稳健 在中国企业“走出去”取得成功的同时,中国企业遭遇到的阻碍也在大幅增加。自2016年1月至2017年3月,针对中国企业或可能对中国企业产生影响的贸易救济调查达215起,包括反倾销、反补贴、双反、反规避、保障措施。
从争议解决看,有31%的被访者提及企业在“走出去”过程中曾遭遇程序或处罚,其中以遭遇民事诉讼和仲裁的企业较多。纠纷所涉领域主要为采购合同、销售合同纠纷。涉案最大标的在500万以下以及一亿元以上区间的最多。诉讼费用在10万-50万区间的最多。诉讼和仲裁的结果以和解、调解居多。 此外值得关注的是,由于“一带一路”沿线国家多为发展中国家,发展阶段差异巨大,国情复杂多样,在为我国投资者提供广阔空间的同时,也加大了中国企业在海外投资、运营过程中的潜在风险。相关调查结果显示,近四成受访者认为投资过程中遇到的主要困难是政治不稳定、恐怖主义、战争、内乱、军事冲突等。
随着“一带一路”建设的深入推进,中国企业也将更多地参与到国际规则的运用中。相关配套措施,包括区域投资争端解决机制的设立、投资争端解决规则及程序的指引、双边投资保护协定的完善等将成为政府及相关机构的重点工作之一。 目前,中国企业正在全球范围进行产业战略布局,“一带一路”相关国家占整体中国海外投资金额比例仍有很大的增长空间,随着“一带一路”的逐步实施,相信中国企业的“走出去”也将迈出更大更稳的步伐。 |

手机版

















