|
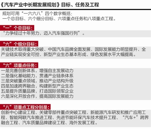
加码智能驾驶 中国目前拥有全世界最大的汽车市场,工信部等三部委公布的《汽车产业中长期发展规划》提出力争经过十年持续努力,迈入世界汽车强国行列。而不得不说,智能汽车是其中最大产业机会之一。智能驾驶在技术的突破、技术的产品化以及大众的接受程度等方面,都大幅超市场预期。各国政府也在纷纷推出相关支持政策占领这个制高点。中国也提出将以新能源汽车和智能网联汽车为突破口,引领产业转型升级,进而可能实现“弯道超车”。企业层面上,不管是科技巨头苹果、腾讯、百度,还是传统车企,在今年以来的投入都有加码的趋势。随着技术的更新迭代,智能驾驶时代正在到来。 苗圩透露,国家智能网联汽车创新中心以及汽车领域的多个省级创新中心也在紧锣密鼓的筹备当中。 工信部等三部委4月25日公布了《汽车产业中长期发展规划》(下称规划),提出力争经过十年持续努力,迈入世界汽车强国行列。 规划提出,到2020年,中国将打造若干家世界知名汽车品牌,若干家超过1000亿规模的汽车零部件企业集团,培育形成若干家进入世界前十的新能源汽车企业,汽车后市场及服务业在价值链中的比例达到45%以上;到2025年,中国将培育若干家产销量进入世界前十强的汽车品牌企业,培育若干家进入全球前十的汽车零部件企业集团。 中国将以新能源汽车和智能网联汽车为突破口,引领产业转型升级,进而可能实现“弯道超车”。同时,汽车产业的边界正在渐趋模糊,随着汽车消费趋势、制造过程、商业模式的变革,整个汽车产业生态正在重塑之中。 2025年若干中国车企抢占前十 工信部部长苗圩表示,“力争经过十年努力,迈入世界汽车强国行列”这一总目标是规划的核心,该规划预测,2020年中国汽车产量将达到3000万辆左右,2025年将达到3500万辆左右。 苗圩表示,2016年,中国汽车产销已突破2800万辆,连续8年位居全球第一,其中中国品牌汽车超过1400万辆。然而,中国汽车产业大而不强的问题依然突出,这主要体现在关键核心技术掌握不足,产业链条存在短板,国际品牌建设滞缓等方面,也是规划需要解决的主要问题。 “中国汽车发展到今天已具有一定基础和条件:中国品牌汽车市场地位不断提高,占有半壁江山,总规模位列世界第四。建设汽车强国一直是中国汽车产业的梦想,也是规划的制高点。”中国汽车工业协会常务副会长董扬向21世纪经济报道记者表示。 工信部装备工业司一位负责人指出,核心技术、企业品牌、国际市场份额等是汽车强国的基本要素,规划对应提出了关键技术取得重大突破、中国汽车品牌全面发展、国际发展能力明显提升三个目标。 技术方面,未来十年中国将在动力系统、高效传动系统、汽车电子等方面达到国际先进水平,动力电池、驱动电机等关键核心技术将处于国际领先水平。同时,要突破车用传感器、车载芯片等先进汽车电子以及轻量化新材料、高端制造装备等产业链短板,形成从零部件到整车的完整产业体系。 规划提出的创新中心建设工程要求,到2020年,完成动力电池、智能网联汽车等汽车领域制造业创新中心建设。值得注意的是,作为《中国制造2025》五大工程之首,制造业创新中心建设的第一站就选在了动力电池领域,苗圩透露,国家智能网联汽车创新中心以及汽车领域的多个省级创新中心也在紧锣密鼓的筹备当中。 关键零部件突破工程则要求,到2020年,形成若干家超过1000亿规模的汽车零部件企业集团;到2025年,形成若干家进入全球前十的汽车零部件企业集团。 品牌方面,规划要求到2020年,打造若干世界知名汽车品牌;到2025年,若干中国品牌汽车企业产销量进入世界前十。 规划强调,支持开展国内外有序重组整合、企业并购和战略合作,支持优势企业以相互持股、战略联盟等方式强强联合,不断提升产业集中度。同时,推动产业集聚向产业集群转型升级。 “未来十年是中国品牌汽车向上走的最佳时期”,长安汽车总裁朱华荣在上述会议上称,根据其已制定的长安汽车“2025”愿景规划,到2025年,其产销量将达600万辆。 根据规划的海外发展工程,中国将在重点国家布局汽车产业园和开展国际产能合作,推动中国品牌商用车与国际工程项目“协同出海”。到2020年,中国品牌汽车实现向发达国家市场的批量出口;到2025年,中国品牌汽车国际市场占有率大幅提高,实现全球化发展布局。 私人领域新能源汽车将成下个“爆点” 规划认为,新能源汽车和智能网联汽车有望成为两大重要突破口。 所谓突破,一方面是指中国汽车产业转型升级的契机。另一方面则是抢占先机、赶超发展的一个机会:中国互联网产业在全球占有一定优势,信息通信领域的国际话语权大幅提高,北斗卫星导航系统即将实现全球组网,中国新能源汽车技术也实现大幅提升,中国有机会在这两大领域“后来居上”。 “我国在发展新能源汽车和智能网联汽车方面具备优势,在过去几十年的汽车发展历程中,这是我们所不具备的,这为我们抓住新一轮汽车技术变革的历史性机遇、实现在这两大领域的赶超奠定了基础。”中国汽车工程学会常务副理事长兼秘书长张进华向21世纪经济报道记者表示。 规划设置了新能源汽车研发和推广工程,其目标是到2020年,新能源汽车年产销达到200万辆,动力电池单体比能量达到300瓦时/公斤以上,系统比能量力争达到260瓦时/公斤、成本降至1元/瓦时以下。到2025年,新能源汽车占汽车产销20%以上,动力电池系统比能量达到350瓦时/公斤。 根据工信部的数据,中国新能源汽车2016年达到51.7万辆,连续两年产销量居世界第一,累计推广超过100万辆,占全球市场保有量50%以上。截至2016年底,动力电池单体能量密度达220瓦时/公斤、价格1.5元/瓦时,较2012年能量密度提高1.7倍、价格下降60%。 中国新能源汽车企业正在快速成长:2016年,比亚迪、吉利、北汽等企业已进入全球新能源乘用车销量前十名;宁德时代、精进电动等电池电机企业也成为全球知名的供应商。 比亚迪董事长兼总裁王传福在会议上表示,中国新能源汽车已经从产品导入期进入成长期,电动化的趋势已经不可逆转,除了公交领域,私家车极有可能成为下一个“爆发点”。 规划要求提高公共服务领域新能源汽车使用比例,扩大私人领域新能源汽车应用规模,加快充电基础设施建设,构建便利高效、适度超前的充电网络体系。 智能网联汽车或成“超车”突破口 “随着新一代信息通信、新能源、新材料等技术与汽车产业的加快融合,智能网联汽车已是大势所趋。”王传福说。 上述工信部装备司官员表示,智能网联汽车为破解巨大汽车保有量带来的能源、环境及交通等难题,构建面向未来的健康汽车社会提供了全新可能,代表未来汽车产业技术的发展方向和战略制高点。 规划设置的智能网联汽车推进工程提出,重点支持传感器、控制芯片、北斗高精度定位、车载终端、操作系统等核心技术研发及产业化;到2020年,汽车DA(驾驶辅助)、PA(部分自动驾驶)、CA(有条件自动驾驶)系统新车装配率超过50%,网联式驾驶辅助系统装配率达到10%,满足智慧交通城市建设需求。到2025年,汽车DA、PA、CA新车装配率达80%,其中PA、CA级新车装配率达25%,高度和完全自动驾驶汽车开始进入市场。 上述官员表示,智能网联汽车下一步将重点攻克环境感知、智能决策、协同控制等核心关键技术,探索制定自动驾驶汽车道路行驶的法律法规。 该官员表示,当前汽车正从交通工具转变为移动智能终端、储能单元和数字空间,个性化定制生产模式已成为重要趋势;消费需求的多元化特征日趋明显,共享出行、个性化服务成为重要方向。因而规划设置了“汽车+”跨界融合工程,推动汽车企业向生产服务型转变。 |

手机版












